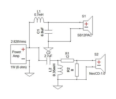
I used 1/2 birch plywood for the sides, tops and bottoms instead of the bamboo cutting boards that Scott used. The double width bezels and backs are made from 1/2 MDF and the cutout on the inner baffle is scalloped to let the tiny woofer breath. Here are my CAD files and the crossover that Scott developed.



